7. 告警规则

在Prometheus的配置文件mx-exporter/deployment/Prometheus/config-map.yaml中可定义告警规则,当环境中相关指标达到了触发告警的条件,则会展示告警信息。仅当环境相应指标恢复正常时,告警才可消除。

表 7.1 告警及触发条件说明

告警名称(alert)

触发表达式(expr)

严重程度定义(severity)

GPU not available

mx_gpu_state == 0

error

Driver kernel error

mx_driver_log_error > 0

error

MetaXLink speed anomaly

mx_mxlk_bw > 0 AND mx_mxlk_speed < 32

error

MetaXLink width anomaly

mx_mxlk_width > 0 AND mx_mxlk_width < 16

error

PCIe speed anomaly

mx_gpu_usage > 0 AND mx_pcie_speed < 32

error

PCIe width anomaly

mx_gpu_usage > 0 AND mx_pcie_width < 16

error

Over temperature

mx_chip_hotspot_temp > 110 OR mx_board_core_temp > 115

error

High temperature

mx_chip_hotspot_temp > 100 OR mx_board_core_temp > 100 (for 30s)

warning

XCore DPM downgrade

mx_gpu_usage > 0 AND mx_xcore_dpm_level < 5

error

Clock throttle reason

mx_clk_thr > 1

warning

SRAM and DRAM uncorrectable errors

mx_ecc_error_count{type=~”.*_ue”} > 0

error

SRAM and DRAM correctable errors

mx_ecc_error_count{type=~”.*_ce”} > 0

warning

RAS uncorrectable error count

mx_ras_count{register_name=~”.*ue”} > 0

error

RAS correctable error count

mx_ras_count{register_name=~”.*ce”} > 0

warning

PCI event which belongs to uncorrectable error count

mx_pci_event{type=~”aer_ue”} > 0

error

PCI event which belongs to correctable error count

mx_pci_event{type=~”aer_ce”} > 0

warning

Driver EID error

mx_driver_eid_errors > 0

warning

MetaXLink AER which belongs to uncorrectable error count

mx_mxlk_aer_count{type=”ue”} > 0

error

7.1. Prometheus UI告警展示

当mx-exporter和Prometheus部署完毕后,在浏览器输入<k8s_master_ip>:<prometheus_service_port>prometheus_service_port默认为30000。 打开Prometheus UI界面,点击Alerts栏,可查看所有定义的告警信息。

图 7.1 所示,可以看到规则 metax gpu alerting rules 中定义的告警列表。 当无告警发生时,会显示为绿色且有0条活跃的告警信息;当有告警发生时,告警条目为红色,并显示告警数量。 点击下拉框可看到告警详细信息描述,包括告警名称,触发表达式,严重程度,标签信息,状态,告警产生时间点等。

../_images/AlertInPromUI.png

图 7.1 Prometheus告警展示

7.2. Grafana告警展示

上传告警展示文件 mx-exporter/deployment/grafana-dashboard/MetaX-Alert.json,操作步骤参见 6.2 添加监控模板

当有告警发生时,展示页面如图 7.2 所示。左边区域展示了告警列表信息,右边区域展示各条目告警持续时间。

../_images/AleartInGrafana.png

图 7.2 Grafana告警展示

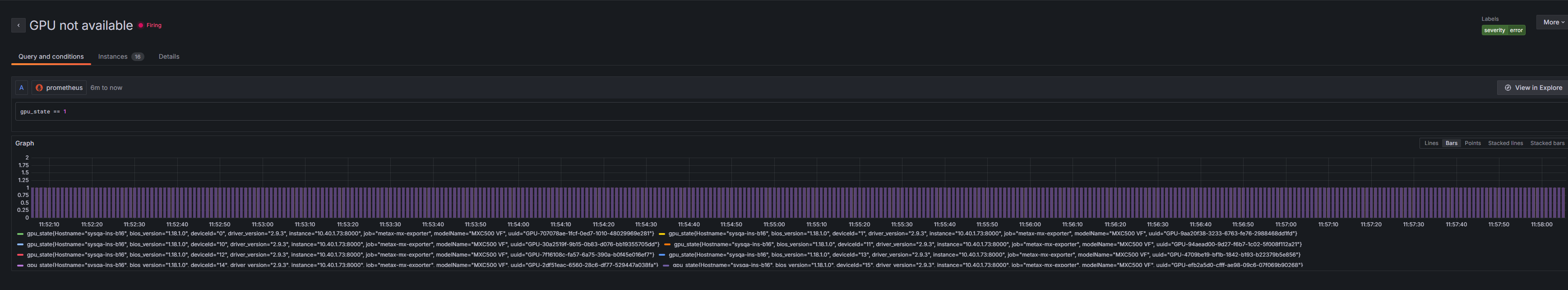
点击图 7.2 中左边区域的右上角 View alert rule,可查看告警详细信息,如图 7.3 所示。

../_images/AlertDetailedInfoInGrafana.png

图 7.3 告警详细信息