6. GPU性能指标展示
6.1. 接入Prometheus数据
操作步骤
在Grafana中点击 Home 选择 Connections > Data sources,如图 6.1 所示。
图 6.1 Grafana选择数据源
默认已添加Prometheus,若未添加可点击右上角Add new data source,选择添加Prometheus。之后点击 prometheus 进行配置,如图 6.2 所示。
图 6.2 Grafana添加数据源
配置URL为http://<k8s_master_ip>:<prometheus_service_port>,其中prometheus_service_port默认为30000。 点击底部Save & test测试Prometheus连通性,提示添加数据库成功,如图 6.3 所示。
图 6.3 Grafana配置数据源URL
6.2. 添加监控模板
操作步骤
点击Dashboards图标,点击New,选择Import,如图 6.4 所示。
图 6.4 Grafana选择导入Json
点击Upload dashboard JSON file,上传mx-exporter/deployment/grafana-dashboard/MetaX-GPU-C500.json文件,如图 6.5 所示。
图 6.5 Grafana选择监控模板
数据源选prometheus,点击Import,如图 6.6 所示。
图 6.6 Grafana导入模板选择数据源
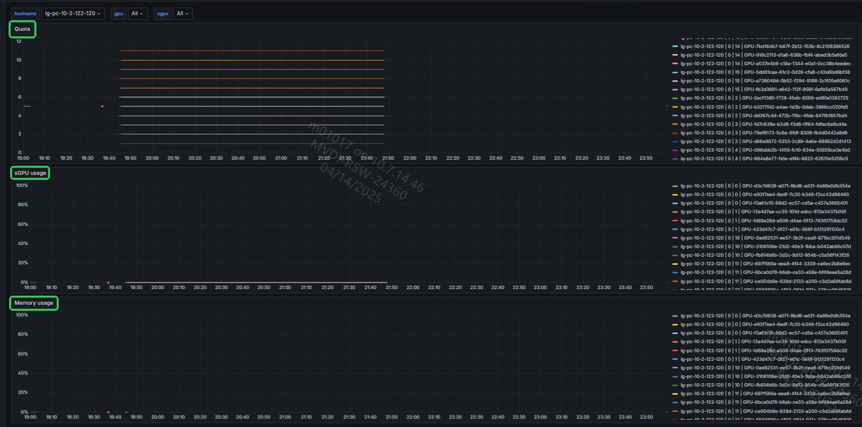
Dashboard中 server 选择 <hostname> 。 device 选择一个有效值,如
GPU0,可查看服务器GPU0基本指标信息。点击右上角时间下拉框,可选择展示特定时间段的信息,如图 6.7 所示。
图 6.7 Grafana数据指标展示
6.3. 添加新的指标到监控面板
操作步骤
查看 mx-exporter/config/default-counters.csv 中的指标信息,根据实际情况在Grafana中添加想要监控的指标,如 pcie_peed。
有些指标仅为某些特定板卡型号中有,请注意筛选。 如图 6.8 所示,第一列加“#”的内容为注释行,如果不想收集某些指标,可用“#”将其注释掉。 指标标签为可用于过滤指标信息的标签,指标描述及指标标签均可编辑(标签不可更改顺序及增删),编辑后在Grafana中也需做相应更改。
图 6.8 default-counters中的指标说明
点击 Add 图标,下拉框中选择 Visualization ,如图 6.9 所示。
图 6.9 Grafana添加一个新指标图
点击数据源选择 prometheus ,在 Query 中搜索指标名称及筛选的Label,点击Run queries查看是否有数据显示,如展示符合预期,编辑右边的指标名称(Title)及描述(Description),点击Apply,如图 6.10 所示。
图 6.10 Grafana编辑新建的指标信息
(可选)点击面板右侧
图标,选择 Edit ,可再次编辑面板信息,如图 6.11 所示。
图 6.11 Grafana再次编辑指标信息
添加完所需指标后,可点击
保存该面板,如图 6.12 所示。新添加的指标面板在最上面,可根据需要将光标移动到指标名,当出现可移动图标时拖拽该指标移动位置。
图 6.12 保存新面板
在 Details 中描述新增或者修改的内容,点击 Save,如图 6.13 所示。
图 6.13 描述变更内容
点击面板中的
图标,选择 Export > Save to file 将当前视图保存为新的JSON文件,如图 6.14 所示。
图 6.14 导出视图为JSON文件
6.4. 修改指标收集范围
若当前默认指标收集范围需要变更,可通过以下方法修改指标后再部署。
Helm 部署增加指标
修改mx-exporter/deployment/mx-exporter/helm/mx-exporter/templates/metrics-configmap.yaml, 去掉指标前的 “#” 以启用指标收集;在指标前加 “#” 将不会收集该指标数据。
YAML 部署增加指标
修改mx-exporter/deployment/mx-exporter/mx-exporter-daemonset.yaml下
mx-exporter-metrics-config-map中的指标内容,去掉指标前的 “#” 以启用指标收集;在指标前加 “#” 将不会收集该指标数据。
6.5. sGPU监控
为了监控集群中sGPU(sliced GPU)的使用,需要在部署前完成以下操作。
